
(一)项目概述
项目名称:威远县人民医院新区污水排放新增设备采购项目(第四次)
采购方式:竞争性谈判
最高限价:62370.00元
采购保证金:本项目不收取保证金。
本项目不接受联合体。
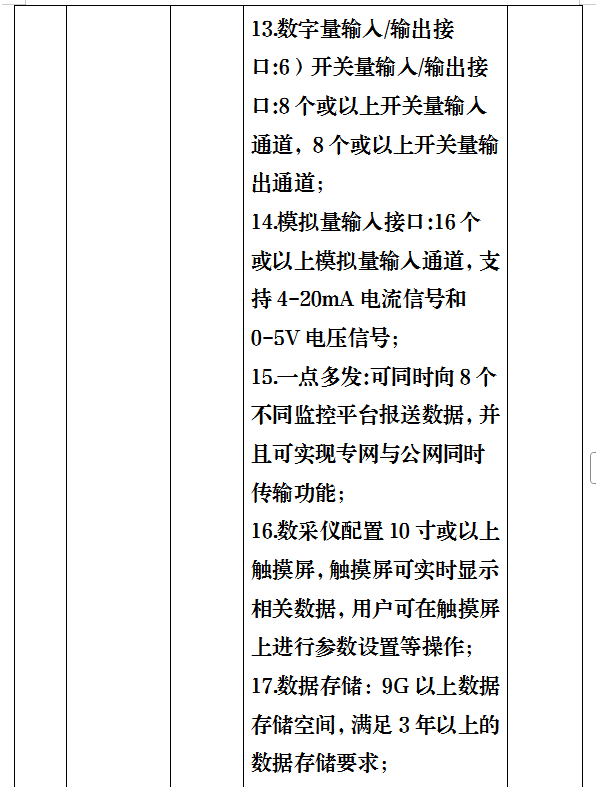
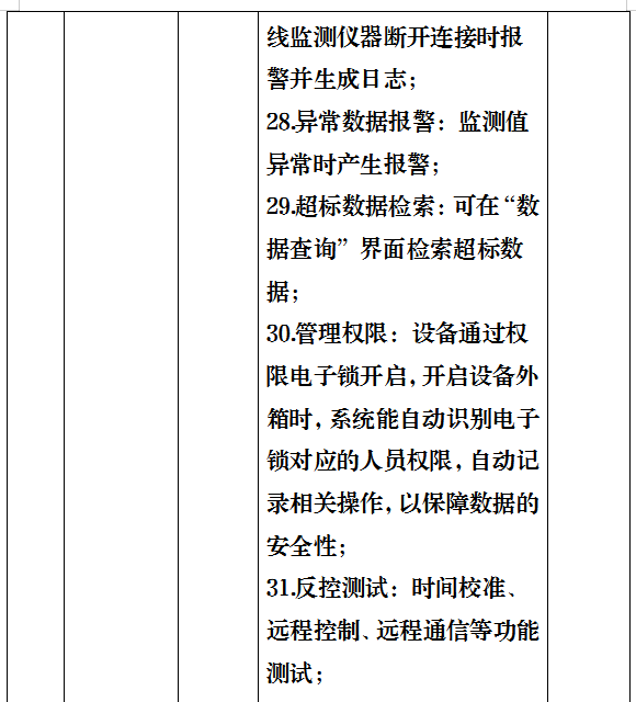
(二)采购需求:






























注:
1.供应商配送时,所有货物涉及的标准均按最新有效的国家强制标准执行;
2.所报价格含税、运费、装卸搬运费;
3.报价超出最高限价总价的,将被视为无效报价,将作废标处理。
二、申请人的资格要求:
1.具有独立承担民事责任的能力;
2.具有良好的商业信誉和健全的财务会计制度;
3.具有履行合同所必需的设备和专业技术能力;
4.具有依法缴纳税收和社会保障资金的良好记录;
5.参加竞争性谈判活动前三年内,在经营活动中没有重大违法违规记录;
6.法律、行政法规规定的其他条件;
7.本项目无特殊资格要求;
8.本项目不允许联合体参与竞争。
三、报名及获取竞争性谈判文件
1.自2026年3月31日至2026年4月2日上午8:30-12:00下午14:30-18:00(北京时间)进行报名。
2.竞争性谈判文件自2026年3月31日至2026年4月2日上午8:30-12:00下午14:30-18:00(北京时间)进行获取。
3.获取竞争性谈判文件必须携带下列有效证明文件:
(1)供应商为法人或者其他组织的,须提供单位介绍信原件(加盖单位公章)、经办人身份证复印件(加盖单位公章);供应商为自然人的,须提供本人身份证复印件。
(2) 供应商报名登记表
注:以上报名资料缺少的,视为无效报名。
4.报名及获取竞争性谈判文件方式:
(1)网络递交报名资料,将报名资料电子版发送至邮箱:601150084@qq.com邮箱。邮件命名要求:项目名称+XX公司+邮箱地址。我中心收到邮件后会通过邮箱反馈收取信息,24小时内若未接收到反馈信息,请致电:0832-8225097。现场递交报名资料请到威远县紧密型县域医共体管理委员会药械采购与药事管理中心230办公室。
(2)采购人收到报名资料后,将竞争性谈判文件以QQ邮箱方式发送给报名公司。
注:线上报名公司请将报名资料原件于开标前提交到威远县紧密型县域医共体管理委员会药械采购与药事管理中心。
四、响应文件提交
截止时间: 2026年4月3日15 点00 分(北京时间)
地点:威远县紧密型县域医共体管理委员会
五、响应文件开启
开启时间: 2026年4月3日15点00 分(北京时间)
地点:威远县紧密型县域医共体管理委员会
六、其他补充事宜:无。
七、凡对本次采购提出询问,请按以下方式联系。
采购人:威远县人民医院
地 址:威远县严陵镇五云路110号
联系人:林老师
电 话:0832-8225097
附件1:供应商报名登记表
威远县紧密型县域医共体管理委员会
威远县人民医院
2026年3月30日