服务热线:0832---8222095(院办)
网站导航
首页 医院概况 新闻中心 专家团队 就医指南 健康园地 科学研究 医保之窗

新闻中心

医院新闻 医院公告 学术培训 行业报道
医院新闻
三甲创建专栏第十八期:控制输血严重危害方案
来源:发布时间:2024/4/8 8:17:38点击率:1050

三甲创建专栏第十八期:控制输血严重危害方案

image.png

[KM{J6GRM0RD~V5@TN6I`BW.png

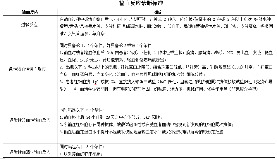
重点知晓:

输血反应分类:

输血反应:发生于受血者,与输血具有时序相关性的非期望病理生理反应。

急性输血反应:发生在输血过程中至输血结束后24小时内的输血反应。

迟发性输血反应:发生在输血结束后24小时至28天的输血反应。

输血非感染性反应:与输血具有时序相关性的非病原体引起的不良反应。

N75UBCOQVYYI%%1UFY1BW2V.png

IDXTA8$L~RB)WX}9X76J}NV.png

[Y`64~0VO)JCK}2F2BG(2{U.png

说明:“N/A”指目前没有明确定义,不宜做出此选项。


供稿科室:三甲创建办


image.png

在线预约
医保政策
医院位置
服务评价
投诉建议