服务热线:0832---8222095(院办)
首页
医院概况
医院简介
组织机构
先进设备
资质荣誉
温馨环境
医院文化
联系方式
人力资源
医院领导
新闻中心
医院新闻
医院公告
学术培训
行业报道
专家团队
就医指南
科室导航
就医流程
网上挂号
专家门诊
坐诊时间
医院布局
交通指南
健康园地
预防及保健知识
康复病人
健康大讲堂
科学研究
科教工作
科研题课
学科建设
党建行风
医德医风
医保之窗
医保动态
医保政策
服务指南
医保药品
网站导航
首页
医院概况
新闻中心
专家团队
就医指南
健康园地
科学研究
医保之窗
健康园地
预防及保健知识
康复病人
健康大讲堂
医院新闻
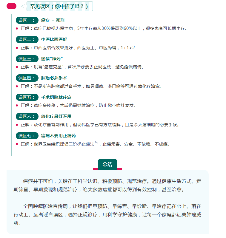
肿瘤 ≠ 癌症 | 6个习惯+7个误区,读懂这篇少走90%弯路
来源:
发布时间:2026/4/17 9:19:43
点击率:7
热门新闻
1
威人医资讯 | 在这里,见证医者温度与专业守护(第九期...
2
致敬奋斗 护航健康 | 威远县人民医院2026年元旦贺词
3
威远县人民医院招收就业见习人员公告
4
精湛技术惠民生,引领骨科新发展
5
医师节,倾听医者心声系列②
6
开学季!幼儿入学体检开始了!
7
忠山星火传真情丨神经外科博士专家工作站揭牌暨系列学...
8
医师节致敬榜样!这场表彰大会助力医路前行
9
一等奖 | “无痛之花”绽放内江!中医科肿瘤科斩获癌痛...
10
半年成绩单|复杂高危病例超50%!最大年龄96岁!
专题1
专题1
在线预约
医保政策
医院位置
服务评价
投诉建议